trensim.comSimulación Ferroviaria
   

TUTORIAL: Iniciarse en 3ds Max y RailWorks

Foro para tratar temas relacionados con Autodesk 3ds Max (3D Studio Max) y Autodesk gmax

Moderador: Moderadores

TUTORIAL: Iniciarse en 3ds Max y RailWorks

Notapor Pere » Mar May 25, 2010 11:02 am

Tutorial para quitarse el miedo con el 3ds

Formalmente este tutorial tenía que llamarse "Tutorial para iniciarse en 3ds Max y Railworks", pero en el fondo se trata de quitarnos el miedo con este programa, ¿no? Pues a ello vamos. Este tutorial pretende ser una somera guía para quien desea empezar a modelar en este editor para RailWorks.

Este paso es perfectamente abordable por parte de mucha gente. Sin embargo, el mundo del diseño 3D y su lenguaje parecen más propios de iniciados en las oscuras enseñanzas del modelado virtual que al alcance del gran público. Con este tutorial yo mismo me he quitado el miedo al diseño en 3ds Max, y se pone a disposición de quien quiera intentarlo.

No vamos a plantear la construcción de la Big Boy. Seremos más modestos en nuestro objetivo. No obstante, las técnicas mostradas nos han de permitir afrontar todo tipo de creaciones, una vez consolidados dichos conocimientos.

El Tutorial, que presenta una visión personal del programa de diseño y de la experiencia en su manejo, se compone de los siguientes pasos:

  1. Primer contacto con el editor
  2. Personalización del programa para RW
  3. Creación de objetos
  4. Obtención del cuerpo de la casilla modificando objetos elementales:
    1. Modificando los objetos creados (1)
    2. Modificando los objetos creados (2)
    3. Crear objetos 3D a partir de un contorno 2D
    4. Modificando los objetos creados (y 3)
  5. Guardando el trabajo - Extructura de directorios para RW
  6. Cubriendo la casilla con un tejado
  7. Mapeando la casilla (modificando las coordenadas de mapeo)
    1. Generación del mapeo
    2. Realización de la hoja de texturas
    3. Creación del material y aplicación al modelo
  8. Blueprint y Exportación al simulador

Por último hay que precisar, que aunque el tutorial se presenta narrado en primera persona, éste es fruto de la colaboración y experiencias de varias personas:
  • javierfl
  • LBA
  • blas_dani
  • jjlor
  • Divi4p
  • y Marc
Así como la inestimable dedicación en el testeo del mismo de:
  • edsolis
  • milcien
  • y Francesc SV

NOTA: Existe una versión descargable en PDF de este tutorial en la zona de Descargas: http://www.trensim.com/lib/rs/index.php?act=view&id=337
Avatar de Usuario
Pere
grupo TrenSim
 
Mensajes: 5043
Registrado: Jue Ago 28, 2003 11:44 pm
Ubicación: Barcelona

1. Primer contacto con el editor

Notapor Pere » Mar May 25, 2010 11:09 am

1. Primer contacto con el editor

Nota previa:
El tutorial está preparado sobre 3ds Max 2009, por lo que en otras versiones pudiera ser que algún comando no estuviera soportado o no estuviera dispuesto de la misma forma que aquí se indica, pero en las pruebas realizadas no se ha detectado dicha situación.

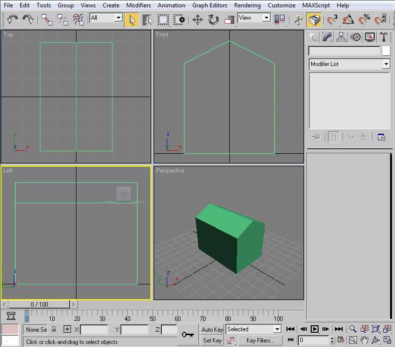
Arrancamos el programa y nos encontramos con la interfase de trabajo:

3ds-main.jpg

Acojona ¿eh?

A mi me ha dejado un ratito sin respiración y sin atreverme a pulsar en ningún sitio por miedo a escoñar algo. :oops:

Antes de nada creo que deberé familiarizarme con el trasto. Vamos, poder hablarle de tu a tu (aunque sea bajito). Veamos las partes principales:

Destacan los cuatro viewports, que ocupan una amplia zona de la pantalla:

3ds-viewports.jpg

Cada viewport da una visión de la escena o del modelo en que se esté trabajando. De entrada se observa que se puede pinchar con el ratón sobre cualquiera de los viewports, consiguiendo que el marco amarillo se desplace al viewport sobre el que hemos pinchado. Este recuadro nos indica el viewport que está activo en todo momento. Sobre el viewport activo se puede pinchar con el ratón y arrastrar, con lo que aparece un recuadro punteado típico de selección, aunque en estos momentos no tenemos nada que seleccionar en la escena. También se puede pinchar con el botón derecho del ratón en el viewport, con lo que nos aparece un menú contextual, nada simple a primera vista (y eso que aún se puede llegar a complicar más) que más que ayudar permite que los niveles de "acojonalina" se disparen nuevamente por miedo a lo que pueda pasar. Calma, no he visto ninguna opción de "Autodestruct" en estos menús contextuales.

Se observa que cada viewport tiene en su esquina superior izquierda el nombre del mismo, y si pinchamos allí con el botón derecho del ratón obtendremos un menú contextual con las opciones de visualización del viewport:

3ds-viewport-menu.jpg
3ds-viewport-menu.jpg (64.86 KiB) Visto 91241 veces

De momento, estando como estamos en el nivel UP (Usuario Patoso) creo que me basta con saber que puedo cambiar la orientación del viewport para obtener una vista en Perspectiva, Ortográfica, de Frente, desde Atrás, de Arriba, de Abajo, por la Izquierda o por la Derecha del modelo que esté creando.

También veo que podré decidir si deseo visualizar el modelo con las superficies cerradas e iluminadas (Smooth + Highlights), o solo el armazón de aristas del modelo (Wireframe). Esto me da una cierta comodidad, pues empiezo a poder decidir en parte la manera en que trabajaré con el 3ds Max.

A destacar también que si hacemos clic con el botón izquierdo del ratón sobre el nombre del viewport, este pasa a ser el viewport activo sin perderse la selección del objeto actual. Esto es importante para poder editar un objeto de forma continuada en todos los viewports, como veremos más adelante.

También veo en la esquina inferior derecha una zona con ocho botones, en dos filas, que componen lo que imagino son las Viewport Tools:

3ds-viewport-tools.jpg
3ds-viewport-tools.jpg (36.89 KiB) Visto 91241 veces

Cada uno de estos botones permiten manipular el Viewport activo (el del marco amarillo). Jugando con ellos observo que:

  • Zoom: Permite ampliar o reducir (acercar o alejar) la visión del viewport activo pinchando con el ratón y arrastrando arriba o abajo el mismo. También se consigue el mismo efecto simplemente girando la rueda central del ratón, si éste dispone de ella.
  • Zoom All: Realiza la misma operación descrita en el punto anterior, pero afecta a todos los viewports a la vez, realizando el mismo grado de zoom en todos ellos por igual.
  • Zoom Extent: Ajusta el zoom del viewport activo para que todos los objetos de la escena (o del modelo) se ajusten lo más posible al tamaño del viewport. Está bien para reajustar una vista cuando te has perdido después de acercarte o alejarte mucho del modelo.
  • Zoom Extent All: Realiza la misma operación descrita en el punto anterior, pero afecta a todos los viewports a la vez.
  • Zoom Region: Permite pinchar y arrastrar con el ratón, definiendo una área, y realizando un zoom sobre la área definida.
  • Pan View: Permite pinchar y arrastrar con el ratón (el puntero cambia a la forma de una mano), desplazando la vista del viewport con ello. A destacar que también nos permite desplazar la escena en cualquier momento el botón central del ratón (o tercer botón), si éste dispone de él.
  • Orbit: En el viewport activo aparece un circulo amarillo con cuatro cuadrados que permiten rotar libremente el viewport con el fin de acceder a cualquier rincón del modelo que deseemos.
    A la primera que jugamos con esta herramienta conseguimos perder de vista el mundo con una facilidad pasmosa. Tras rebajar el nivel de "acojonalina", que se había disparado, mediante el restablecimiento de la vista del viewport afectado (podemos ir al menú contextual que aparece al pulsar en el nombre del viewport y volver a seleccionar la vista concreta), podemos seguir jugando con esta herramienta, con la que podremos girar el modelo a cualquier posición en el espacio que deseemos. Si pulsamos en el interior del circulo amarillo giraremos el modelo sobre sus ejes. Si pinchamos en alguno de los cuatro cuadrados pequeños que aparecen sobre el circulo, giraremos también, pero limitando el movimiento a un eje concreto del modelo. Si pinchamos fuera del circulo giraremos el punto de vista del viewport (en lugar del modelo).
    Siempre podremos restaurar la vista del viewport si no conseguimos lo que queremos, aunque al cabo de poco tiempo de practicar no tendremos problemas con ello.
  • Maximize Viewport Toggle: Amplia el viewport activo hasta ocupar el espacio de los cuatro originales. Si ya habíamos ampliado el viewport, restituye el tamaño al original y podemos nuevamente acceder a los cuatro viewports. Muy útil para trabajar con mayor precisión en un detalle concreto.

Seguimos con la interfase...

Bajo el menú del programa, eso del "File, Edit, Tools, Group, etc...", nos encontramos una barra de botones horizontal: la Main Toolbar o barra principal, que está llena de dibujitos (en abundancia) como para impresionar. Que digo yo: "a estas alturas ya estoy más impresionado que un fotograma de los hermanos Lumière"; vamos, que no hacía falta tal exhibición... De todas formas, como ya le voy cogiendo el truco al 3ds este, pasaremos de todos ellos y nos fijaremos tan sólo en los que nos parecen más sensatos para nuestro nivel UP:

3ds-button-menu.jpg

En una primera revisión nos quedaremos con:
  • Undo: Nos permitirá deshacer la última(s) acción(es) en caso de metedura de pata.
  • Redo: Nos permitirá deshacer la acción deshecha con el comando anterior, en caso de que la metedura de pata haya sido deshacer lo que no debíamos.
  • Select Object: Permite seleccionar con el puntero del ratón un elemento de la escena.
  • Select by Name: Permite seleccionar un elemento de la escena por su nombre a partir de una lista de ellos. Útil cuando con el puntero no podemos llegar hasta un objeto que pueden ocultar otros.
  • Select and Move: Permite desplazar un elemento seleccionado por la escena.
  • Select and Rotate: Permite rotar un elemento seleccionado en relación a la escena.
  • Select and Scale: Permite escalar (aumentar o disminuir) un elemento seleccionado en relación a la escena.
  • Material Editor: Nos da acceso al Editor de Materiales. Lo que se viene a denominar "La caja de las bolas", que constituye uno de los grandes misterios de este editor, y que dejaremos la aventura de su descubrimiento para más adelante.
Ya se intuye que los botones de Mover, Rotar y Escalar van a permitir manipular los objetos como queramos. En particular estas acciones se apoyan en el movimiento del ratón sobre el elemento seleccionado, pero si deseamos dar algo de precisión a nuestros diseños encontraremos un gran apoyo en la zona al pié de la pantalla, la Status Bar, donde se nos permite expresar numéricamente las acciones y transformaciones para cada eje:

3ds-transform-amount.jpg

Los valores se expresarán en metros para los desplazamientos (Move), en grados para las rotaciones (Rotate) y en porcentaje para los escalados (Scale). A la izquierda de los tres campos se observa un pequeño botón, que bascula entre los estados:
  • Absolute Mode Transform Type-in: En este modo los valores se aplican de forma absoluta. Es decir, si un objeto que está a 8 metros en el eje X le aplicamos con la herramienta Move un valor de 2 en el eje X, el objeto se situará a 2 metros en el eje X (se desplazará a dos metros del centro de coordenadas de la escena, ignorando su situación inicial).
  • Offset Mode Transform Type-in: En este modo los valores se aplican de forma relativa a su posición en la escena. Es decir, si un objeto que está a 8 metros en el eje X le aplicamos con la herramienta Move un valor de 2 en el eje X, el objeto se situará a 10 metros en el eje X (se desplazará dos metros más allá de su situación inicial).
Creo que de la interfase apenas queda mucho más para la virginal mentalidad de un nivel UP (Usuario Patoso). Tan sólo esa zona a la derecha de la pantalla, denominada Command Panel, que viene a ser la madre de los huevos para todo lo que necesitaremos, y que veremos a continuación...
Avatar de Usuario
Pere
grupo TrenSim
 
Mensajes: 5043
Registrado: Jue Ago 28, 2003 11:44 pm
Ubicación: Barcelona

2. Personalización del programa para RW

Notapor Pere » Mar May 25, 2010 8:37 pm

2. Personalización del programa para RW

Para trabajar modelos, asignar los materiales que necesita RW, usar directamente las texturas .ACE y poder exportar los modelos en los formatos de Kuju, deberemos llevar a cabo la instalación de los plugin's necesarios. Vamos a ver como hacerlo, puesto que nuestro objetivo no es tan sólo modelar, si no integrar nuestros modelos dentro del simulador.

1º Accederemos al apartado "Support" de la web de RailSimulator, http://www.railsimulator.com/en/support y bajaremos a nuestro disco duro los "RailWorks Art Plugins", en nuestro caso los Art Plugin's para 3ds Max, pues los Art Plugin's para Canvas no los necesitamos.

2º Una vez descargado el archivo y descomprimido, buscamos nuevamente el archivo .zip que se ajusta a nuestra versión de 3ds Max, lo descomprimimos nuevamente en otro directorio y tendremos dos carpetas, plugins y plugcfg.

Dependiendo de la versión, irán en una ruta o en otra, si tenemos dudas pues recurrimos al documento que se adjunta con la descarga y que reproduzco aquí:

2.2 Max 5 and Max 6

Both these versions of 3DSMax can use the same plug-in files.

(1) Unzip the following file to a temporary folder:

Max5_and_Max6_plugins.zip

(2) Copy the contents of the extracted plugins folder to your installed 3DSMax plugins folder. NOTE: it is recommended to keep the Kuju plug-ins in their own folder, as per the extracted folder.

Example folder C:\3dsmax6\plugins\kuju

(3) Copy the contents of the extracted plugcfg folder to your installed 3DSMax plugcfg folder.

Example folder C:\3dsmax6\plugcfg

(4) Modify the Directories section in your 3DSMax plugin.ini file to include the new path of the new Kuju plug-ins.

For example, for a Max6 install, it now might read;

[Directories]
Standard MAX plug-ins=C:\3dsmax6\StdPlugs
Additional MAX plug-ins=C:\3dsmax6\plugins
Kuju plugins=C:\3dsmax6\plugins\kuju\

NOTE: If using the plug-ins for Max 5 or Max 6, please bear in mind that the source textures need to be in the same folder as the source IGS to compile correctly.

2.3 Max 7

(1) Unzip the following file to a temporary folder:

Max7_plugins.zip

(2) Copy the contents of the extracted plugins folder to your installed 3DSMax plugins folder. NOTE: it is recommended to keep the Kuju plug-ins in their own folder, as per the extracted folder.

Example folder C:\3dsmax7\plugins\kuju

(3) Copy the contents of the extracted plugcfg folder to your installed 3DSMax plugcfg folder.

Example folder C:\3dsmax7\plugcfg

(4) Modify the Directories section in your 3DSMax plugin.ini file to include the new path of the new Kuju plug-ins.

For example, for a Max7 install, it now might read;

[Directories]
Standard MAX plug-ins=C:\3dsmax7\StdPlugs
Additional MAX plug-ins=C:\3dsmax7\plugins
Kuju plugins=C:\3dsmax7\plugins\kuju\

2.4 Max 8

(1) Unzip the following file to a temporary folder:

Max8_plugins.zip

(2) Copy the contents of the extracted plugins folder to your installed 3DSMax plugins folder. NOTE: it is recommended to keep the Kuju plug-ins in their own folder, as per the extracted folder.

Example folder C:\3dsmax8\plugins\kuju\

(3) Copy the contents of the extracted plugcfg folder to your installed 3DSMax plugcfg folder.

Example folder C:\3dsmax8\plugcfg\

(4) Modify the Directories section in your 3DSMax plugin.ini file to include the new path of the new Kuju plug-ins.

For example, for a Max8 install, it now might read;

[Directories]
Additional MAX plug-ins=C:\3dsmax8\plugins\
Kuju plugins=C:\3dsmax8\plugins\kuju\

2.5 Max 9 and Max 2008

Both these versions of 3DSMax can use the same plug-in files.

(1) Unzip the following file to a temporary folder:

Max9_and_Max2008_plugins.zip

(2) Copy the contents of the extracted plugins folder to your installed 3DSMax plugins folder. NOTE: it is recommended to keep the Kuju plug-ins in their own folder, as per the extracted folder.

Example folder C:\3dsmax9\plugins\kuju\

(3) Copy the contents of the extracted plugcfg folder to your installed 3DSMax plugcfg folder.

Example folder for the user named ‘fred’
C:\Documents and Settings\fred\Local Settings\Application Data\Autodesk\3dsmax\9-32bit\enu\plugcfg\

(4) Modify the Directories section in your 3DSMax plugin.ini file to include the new path of the new Kuju plug-ins.

For example, for a Max9 install, it now might read;

[Directories]
Kuju plugins=C:\3dsmax9\plugins\kuju\

2.6 Max 2009

(1) Unzip the following file to a temporary folder:

Max2009_plugins.zip

(2) Copy the contents of the extracted plugins folder to your installed 3DSMax plugins folder. NOTE: it is recommended to keep the Kuju plug-ins in their own folder, as per the extracted folder.

Example folder C:\3dsmax2009\plugins\kuju\

(3) Copy the contents of the extracted plugcfg folder to your installed 3DSMax plugcfg folder.

Example folder for the user named ‘joe’
C:\Documents and Settings\joe\Local Settings\Application Data\Autodesk\3dsmax\2009-32bit\enu\plugcfg\

(4) Modify the Directories section in your 3DSMax plugin.ini file to include the new path of the new Kuju plug-ins.

For example, for a Max2009 install, it now might read;

[Directories]
Kuju plugins=C:\3dsmax2009\plugins\kuju\

2.7 Max 2010

(1) Unzip the following file to a temporary folder:

Max2010_plugins.zip

(2) Copy the contents of the extracted plugins folder to your installed 3DSMax plugins folder. NOTE: it is recommended to keep the Kuju plug-ins in their own folder, as per the extracted folder.

Example folder C:\3dsmax2010\plugins\kuju\

(3) Copy the contents of the extracted plugcfg folder to your installed 3DSMax plugcfg folder.

Example folder for the user named ‘joe’
C:\Documents and Settings\joe\Local Settings\Application Data\Autodesk\3dsmax\2010-32bit\enu\plugcfg\

(4) Modify the Directories section in your 3DSMax plugin.ini file to include the new path of the new Kuju plug-ins.

For example, for a Max2010 install, it now might read;

[Directories]
Kuju plugins=C:\3dsmax2010\plugins\kuju\


Con estas acciones correctamente realizadas 3ds Max debería reconocernos sin problemas los formatos de Kuju, y ya podremos usar las texturas .ace para nuestros modelos, y exportar éstos a los formatos que necesita el simulador.

Una vez hemos cumplido con este requisito, que por suerte no deberemos volver a realizar en el futuro, podemos arrancar el 3ds Max y seguir con otro conjunto de personalizaciones del editor.

Personalización elemental:

Una vez familiarizados con lo de las vistas y los movimientos, desplegaremos el menú Customize que conviene configurar al principio para que luego no nos den problemas los modelos creados. Como casi todo en este programa, este menú tiene muchos submenús, de los cuales ni se para que sirven la mayoría, ni creo que haga ninguna falta en estos momentos. Pero algunas si que deberemos configurar:

3ds-customize-menu.jpg


Units Setups

Empiezo por la de Units Setup, muy importante. Aquí se definen las unidades de medidas a usar en adelante. Si no las configuramos como es debido, luego saldrán los modelos en pies, o en centímetros en lugar de en metros, y, en definitiva, de tamaños gigantescos o miniatúricos. Se debe configurar como se ve en las capturas. Al menos así me va bien. Hecho quedará y no habrá que tocarlo más.

3ds-units-setup.jpg


User Paths:

Podemos aprovechar para toquetear en alguna de las configuraciones que hay en Customize, e irnos acostumbrando a estas configuraciones y así saber más o menos para que sirven por si en el futuro las necesitamos. Por ejemplo, configurar los User paths es muy útil para que el programa se nos abra en al carpeta que nos interese, por ejemplo para no andar buceando por todas las carpetas cada vez que tengamos que buscar un mapa (Pestaña Filei/D) del modelo que estemos haciendo.

3ds-user-paths.jpg
3ds-user-paths.jpg (71.17 KiB) Visto 91225 veces

Mucho cuidado, pues a la hora de establecer las rutas de directorios donde trabajaremos parece que el 3ds es case sensitive, y no es lo mismo "kuju" que "Kuju".

Preference Settings

Otra pestaña que manejaremos algunas veces es la de Preference Settings. De nuevo tiene centenares de cosas y, en general, vale más dejarlo todo como está e ir cambiando sólo lo que necesitemos. El problema es saber, primero que necesitamos algo y luego donde está eso y como cambiarlo, pero es cosa de ir enredando. De aquí, quizás, lo más interesante en este momento es configurar bien los drivers de la tarjeta Preference Settings > Viewports > Configure Drivers, para que el 3ds nos muestre en las ventanas en el modo Smooth + Hightligths el modelo minimamente decente. En la captura muestro como lo tengo yo para mi tarjeta. Quizás se pueda hacer mejor, pero bueno, veo bien los modelos y prefiero no revolver más.

3ds-configure-drivers.jpg


Grid and Snaps Settings

Otra cosa eventualmente útil es configurar bien la rejilla que nos sale en el fondo, esencialmente para tener una referencia de medidas. Eso se hace con Customize > Grid and Snaps Settings > Home Grid. En algunas versiones de 3ds puede que en el menú Customize no nos aparezca la opción "Grid and Snaps Settings", en este caso podremos acceder igualmente a la ventana para configurar la rejilla pulsando con el botón derecho del ratón sobre el icono "Snaps Toggle" de la barra principal del editor (el botón ese que teien un imán con el número 3 encima).

En mi caso lo he dejado como se ve, aunque hay obviamente otras opciones a gusto de cada cual.

3ds-grid-and-snaps-settings.jpg
3ds-grid-and-snaps-settings.jpg (49.32 KiB) Visto 91225 veces

Ya apunto, porque es cosa que llama la atención, que lo de Snaps y lo de Options, que es sobre lo mismo y es algo muy útil, se ha de explicar cuando ya se sepa algo de creación de objetos. Esencialmente eso sirve para alinear rápido y con mucha precisión objetos con la rejilla y con partes (vértices, lados, etc) de otros objetos, pero ahora no hace falta meterse con ello. De momento puede dejarse todo sin marcar.
Avatar de Usuario
Pere
grupo TrenSim
 
Mensajes: 5043
Registrado: Jue Ago 28, 2003 11:44 pm
Ubicación: Barcelona

3. Creación de Objetos

Notapor Pere » Jue May 27, 2010 11:25 pm

3. Creación de Objetos

Bien, pongamos en práctica parte de lo visto hasta ahora...

Para empezar definiremos el objeto que deseamos crear. Me ha parecido como más apropiado comentar la creación de un edificio, tema típico donde los haya.

Buscando en el disco duro he encontrado un par de fotografías de la Factoría del muelle de mercancías de Mora la Nova (Factoría = Oficina del Factor de mercancías al lado del almacén ;) ) que me parece interesante, pues puede servir a modo de casilla del ferrocarril:
TOEfact01_460.jpg
TOEfact01_460.jpg (53.83 KiB) Visto 91208 veces
TOEfact02_460.jpg
TOEfact02_460.jpg (58.09 KiB) Visto 91208 veces

Cada cual puede hacerse sus propias fotografías, o bajarse las texturas de la factoría que publicaré cuando sean necesarias.

El empezar con un edificio tiene truco en parte. Las medidas van a ser un poco "a ojo", porque si el edificio hace 6,14 metros de longitud, y nosotros lo reproducimos de 6,00 metros (por que es más cómodo) nadie lo va a notar. Pero como hagamos una vía ibérica y los carriles no estén separados 1668 mm (y les pongamos "a ojo" a 1700 mm por comodidad) el gazapo va a ser de impresión.

Por tanto lo primero que haremos, tras estudiar el edificio en concreto, es calcular sus medidas. "A ojo" me he dicho que el margen superior del hueco de las ventanas estará a unos 2,50 metros del suelo, y con esa proporción la altura máxima del tejado me da que está a unos 5 metros, siendo la base del frontal de unos 4 metros de anchura. Así mismo, las paredes laterales me sale que tendrán unos 4 metros de altura y unos 6 metros de longitud.

Con estas medidas en mente nos dirigimos al 3ds y empezaremos creando nuestro primer objeto. Todos los edificios se suelen empezar por una caja, por tanto vamos a solicitar que el editor nos genere este elemento. Y para ello recurrimos al "Command Panel":

3ds-command-panel.jpg
3ds-command-panel.jpg (53.4 KiB) Visto 91208 veces

El Command Panel está formado por una colección de seis pestañas superiores, de las cuales de momento nos fijaremos solamente en las dos primeras: Create y Modify. Con la primera ya intuimos que podremos crear elementos en la escena, y con la segunda los podremos modificar :D

Como todavía no tenemos nada, empezaremos por crear alguna cosa. La pestaña Create es la que se encuentra activada por defecto y se nos mostrará como en la imagen anterior. Si hemos pulsado sobre las diferentes pestañas veremos el contenido de cada una de ellas, contenidos, todo hay que decir, llenos a rebosar de opciones, botones, casillas y elementos varios destinados a marearnos en la primera vista de los mismos. Pero como ya sabemos controlar la segregación de "acojonalina", no nos dejaremos impresionar y los iremos abordando poco a poco.

Por tanto activamos la pestaña "Create" (si no lo estuviera) y observamos que en la parte superior nos aparecen siete botones que representan los siete tipos de elementos que podemos crear en la escena. Si, es cierto, tan sólo nos interesa crear un edificio sencillo, por tanto fijémonos de momento en el primero "Geometry" que permite crear elementos de geometría en el mundo del editor, que es la función más importante para un nivel UP. Pulsando diferentes botones de elementos a crear variará el contenido del Command Panel para "facilitarnos" la creación de estos. De momento nos centramos en el mencionado botón "Geometry", que nos sugiere diez tipos diferentes de objetos geométricos a introducir en la escena. Los hay de más usados y de menos, pero creo que el 90% de las veces vamos a necesitar tan sólo el Box y el Cylinder.

Por fin, una vez entendido el mecanismo del Command Panel, pasaremos a crear el primer elemento en nuestro mundo virtual.

Una parte muy importante del proceso de modelado en 3D es la observación del modelo a reproducir y la descomposición de objetos geométricos elementales (cubos, cilindros y esferas) que de él podamos hacer, y de las transformaciones a aplicarles para que al final reproduzcan el modelo en cuestión. Para los edificios suele ser muy simple, puesto que estos ya tienen formas geométricas claras: la base suele ser un cubo. Por tanto vamos a crear uno.

Pulsamos el botón Box destacado en la imagen anterior (emocionante, ¿eh?) y vemos que no aparece el cubo deseado, pero por contra el "Command Panel" se ha llenado de más opciones. Tranquilos, ni caso de momento ;)

3ds-command-panel-box.jpg

El editor está esperando que le indiquemos "donde" queremos el cubo que hemos solicitado, y que tamaño debe darle. Para decírselo deberemos trabajar en un viewport cualquiera. Escogeremos el viewport "top" (arriba a la izquierda por defecto) y pincharemos con el ratón arrastrando para realizar un cuadrado, que será la base de nuestro cubo. El tamaño no importa (en este momento, claro :D ). Al soltar el botón del ratón, las dimensiones de la base quedarán confirmadas, pero el 3ds aún nos está esperando para que le indiquemos la altura que debe tener nuestro cubo; para ello moveremos el ratón arriba y abajo y veremos, en los otros viewports, como el objeto crece o decrece. Una última pulsación del ratón y el cubo estará terminado, aunque, eso si, con las dimensiones que Dios nos ha dado a entender, que seguro que no son las que queríamos.

3ds-cs001.jpg

No obstante, en este punto sería interesante para un nivel UPP (Usuario Patoso Primerizo) borrar el cubo realizado y repetir la operación unas cuantas veces. También podemos ir añadiendo libremente cubos a la escena sin borrar ninguno, o intentar crear también un cilindro o una esfera. Nos divertiremos y luego borraremos todo lo realizado, mediante File -> New, para volver a empezar una vez que consigamos tener la "acojonalina" bajo cero, a la par que nos empezamos a sentir cómodos.


Con lo escrito hasta ahora, que no es nada, deberíamos ser capaces de hacer solitos una chorrada del tipo:

3ds-ex001.jpg

Es más, os animo a los que empezáis en esto conmigo a que pongáis capturas de lo que os salga en el hilo Tutorial para iniciarse en 3ds Max ;) , para reírnos juntos más que nada, porque he descubierto que riendo se consolidan mejor los conocimientos :lol:
Avatar de Usuario
Pere
grupo TrenSim
 
Mensajes: 5043
Registrado: Jue Ago 28, 2003 11:44 pm
Ubicación: Barcelona

4.1. Modificando los objetos creados (1)

Notapor Pere » Sab May 29, 2010 9:17 pm

4.1. Modificando los objetos creados (1)

Una vez ya hemos practicado lo anterior volvemos a donde lo habíamos dejado: crear una casilla para nuestro ferrocarril, y lo vamos a realizar de varias maneras, todas ellas viables y válidas y que merece la pena que practiquemos, pues en diferentes situaciones usaremos cada una de ellas según las circunstancias.

Método 1

Sobre una escena limpia, creamos un cubo de cualquier dimensión en el Viewport Top:

3ds-cs001.jpg

Recordemos que nuestra casilla debe tener una base de 6 x 4 metros, y una altura de 5 metros (4 en las paredes laterales), por tanto vamos a ajustar el cubo creado a dichas medidas. Para ello, justo terminado de crear y estando seleccionado aún el cubo, podemos observar que en el Command Panel han aparecido unos campos con información sobre el objeto en cuestión, y que podemos proceder a modificar para que se ajusten a lo deseado.

3ds-cs002.jpg

Como básico, deberemos cambiar el nombre del objeto, que por defecto se ha auto-nombrado como Box01. Para RW hay que recordar que los nombres deben tener el formato n_dddd_xxxxxxx, donde "n" representa el número de LOD del objeto (por defecto 1), "dddd" representa la distancia hasta la cual será visible el objeto en este LOD (pongamos que la casilla debe verse hasta algo más de un kilómetro) y "xxxxxxx" el nombre que queramos y que nos identifica el objeto dentro del modelo (podemos llamarle "Casilla" en un alarde de imaginación), por tanto, el cubo lo he renombrado como "1_1250_Casilla".

Más abajo nos encontramos con las dimensiones en los tres ejes que le hemos dado al cubo "a ojo" (o "a mano alzada" que viene a ser lo mismo). En mi caso me salió un cubo de 78,146 m de longitud, 66,225 m de ancho y 49,007 m de altura. Puede decirse sin miedo "que me pasé". Por tanto ahora bastará introducir las dimensiones deseadas: 6 m de longitud, 4 m de ancho y 4 m de altura.

Por último, una pequeña argucia. Vamos a crear una arista que divida el cubo en dos longitudinalmente. No quiero decir que rompamos el cubo por la mitad, tan sólo que se "marque" una divisoria que defina aristas por el eje del cubo. Para ello especificaremos que se creen dos "segmentos" a lo ancho del cubo. Esto último nos permitirá coger esta arista central de la cara superior y "elevarla" para representar la forma del tejado.

Si nos fijamos, el cubo que hemos generado está situado en una posición aleatoria dentro de la escena, más o menos cercana al centro de esta. El centro de la escena nos lo indica la cruz de los ejes de coordenadas, y es importante en los modelos para RW porque este centro de la escena es el punto en que se sitúan los objetos dentro del simulador. Si realizamos una locomotora a 10 metros sobre el centro de los ejes en el juego ésta correrá a diez metros por encima de los carriles. Para situar la casilla perfectamente centrada en la escena actuaremos mediante el botón "Select and Move" de la barra superior, e introduciremos la posición del objeto para cada uno de los tres ejes en las casillas de la barra inferior:

3ds-cs003.jpg

Los valores para centrar el objeto, como cabe esperar, serán 0 metros absolutos en todos los ejes.

Como ya tenemos un objeto creado, ahora lo vamos a modificar en consecuencia. Ante todo, para poder modificar un objeto, tenemos que convertirlo en un "objeto editable" (Editable Poly). Con esta acción el objeto primitivo dejará de serlo y, por tanto, podremos torturarle "retorciendo" sus elementos (vértices, aristas y polígonos) como queramos. En este caso pretendemos elevar la arista central de la cara superior un metro. Para todo ello:

3ds-cs004.jpg

  1. En primer lugar seleccionamos la solapa Modify del "Command Panel".
  2. Con el cubo seleccionado, desplegamos la lista del Modifier List, que contiene "todos" los modificadores que podemos usar (pero que vamos a ignorar de momento en aras a la buena salud de nuestra neurona), y entre ellos buscaremos y seleccionaremos "Edit Poly". El modificador se colocará en la pila de modificaciones, sobre el comando "Box".
  3. Desplegaremos el modificador "Edit Poly" (pinchando sobre el signo más que aparece a su lado) para seleccionar que queremos modificar aristas "Edge".
  4. Con el modificador preparado, nos aseguramos de tener activo el botón Select and Move.
  5. En el viewport superior "Top" seleccionamos la arista central de la cara superior del cubo.
  6. En la zona de información nos apareceran las coordenadas que ocupa el centro de la arista: X=0m, Y=0m y Z=4m. Bastará que modifiquemos la posición de ésta en altura (eje Z) y le demos un valor de 5m.
Y podemos observar como la arista superior, al ubicarse en la nueva posición que hemos dado, ha definido la forma de la casilla :D

Tenemos un edificio con la forma y dimensiones que hemos querido. Podemos sentirnos orgullosos: "una mierdecilla de paso para la humanidad", pero lo hemos hecho nosotros y eso nos basta de momento para sentirnos bien por unos instantes.

A pesar de que el resultado obtenido es el esperado. En este punto borraremos la casilla obtenida y partiendo de cero volveremos a crearla mediante otra forma de obtener un objeto de idénticas dimensiones que ahorra polígonos finales a la malla resultante, y que además nos servirá para practicar con el editor.

4.2. Modificando los objetos creados (2)

Método 2:

Crearemos un cubo de cualquier dimensión en el Viewport Top,

Nombraremos adecuadamente el objeto para RW como "1_1250_Casilla", y le daremos las dimensiones correctas: 6 m de longitud, 4 m de ancho y 4 m de altura. En esta ocasión no especificaremos que queremos dos segmentos en ninguno de los ejes, por lo que los tres parámetros al respecto serán 1.

3ds-cs002b.jpg

Centraremos el cubo en el origen de la escena mediante el botón "Select and Move" de la barra superior, e introduciremos la posición 0 metros para cada uno de los tres ejes en las casillas de la barra inferior.

Como antes, convertimos el objeto mediante (Edit Poly). Con esto hemos llegado al punto en que aplicaremos este otro método, que es achaflanar una arista (o dividirla). Éste es estupendo en general para hacer tejados, techos y demás, y para otras cosas claro.

3ds-cs003b.jpg

  1. Con el cubo convertido en "Editable Poly", activaremos el modo de edición de aristas "Edge" y seleccionaremos una de las dos aristas laterales superiores.
  2. Buscaremos en el Command Panle el botón "Chamfer", y pulsaremos sobre el icono que está a su derecha.
  3. En la ventana que nos aparecerá aceptaremos el valor de 1 metro para el achaflanado de la arista.
Podemos observar como la arista ha sido, efectivamente, dividida en dos aristas, y una cara muestra la esquina achaflanada. Pulsaremos el botón de la barra superior "Select and Move", y seleccionaremos la arista superior del achaflanado:

3ds-cs004b.jpg

Con la arista seleccionada, pasaremos a darle, en el área inferior de información, los valores de posición: X=0,0m, Y=0,0m y Z=5,0m, es decir, la centramos (X=0 y Y=0) y la elevamos a la altura de la vertiente del tejado (Z=5).

A continuación seleccionaremos la arista inferior del achaflanado, que nos ha quedado muy baja (1 metro exactamente, que es el valor de achaflanado que le hemos proporcionado):

3ds-cs005b.jpg

Y como el caso anterior le daremos la altura correcta Z=4,0m.

3ds-cs006b.jpg

Con esto observamos que el resultado es el mismo que el obtenido con anterioridad :D
Avatar de Usuario
Pere
grupo TrenSim
 
Mensajes: 5043
Registrado: Jue Ago 28, 2003 11:44 pm
Ubicación: Barcelona

4.3. Crear objetos 3D a partir de un contorno 2D

Notapor Pere » Mar Jun 01, 2010 8:39 pm

Aunque estemos satisfechos del trabajo realizado, procederemos a eliminar totalmente el área de edición (la "escena") mediante File -> New con el fin de realizar la casilla mediante una técnica totalmente diferente.

4.3. Crear objetos 3D a partir de un contorno 2D

Este método es sumamente útil y versátil para todo tipo de objetos que presentan una forma determinada constante en alguno de sus ejes. Lo explicaremos aplicado a la casilla por el interés que tiene y porque nuestra pretensión es aprender a manejarnos con 3ds, aunque quizás otros métodos serían de aplicación preferente en el caso que nos ocupa.

Básicamente consistirá en crear una forma plana, en 2D, a modo de silueta que luego usaremos como plantilla para "extrusionar" (proyectar) en la tercera dimensión y obtener de esta forma un objeto 3D.

Como primer paso deberemos definir la silueta:

Elegiremos para trabajar el Viewport "Front" (o vista frontal) pues la silueta representará la fachada anterior de la casilla. Esta vista la expandiremos para trabajar más cómodamente ("Maximize Viewport Toggle"), y en ella procederemos de la siguiente manera:

3ds-cs001c.jpg

  1. En el command panel seleccionamos la pestaña "Create"
  2. Elegimos la herramienta "Shapes"
  3. Pulsamos el botón "Line" para activar el trazar una silueta
  4. Expandimos la sección "Keyboard Entry" para poder definir los puntos de la silueta de la casilla de forma numérica mediante sus coordenadas
  5. Introducimos el primer punto X=2, Y=0, Z=3
  6. Pulsamos el botón "Add Point" para crear el primer punto de la silueta
Con un único punto no veremos nada aún en el Viewport, pero introduciremos las coordenadas de un segundo punto: X=-2, Y=0, Z=3, y ahora ambos puntos definirán una primera línea de la silueta (la base de la fachada frontal.

Seguimos introduciendo coordenadas del resto de puntos:
X=-2, Y=4, Z=3
X=0, Y=5, Z=3
X=2, Y=4, Z=3
y obtendremos esto:

3ds-cs002c.jpg

Tenemos todos los puntos que conforman la silueta, pero ésta no está cerrada, pues tiene un lado abierto. Llegados a este punto pulsaremos el botón "Close" para cerrar la silueta:

3ds-cs003c.jpg

La primera parte del proceso está terminada. Ya tenemos la silueta 2D del objeto que queremos crear.

Seguiremos procediendo a ejecutar un modificador "Extrude" a la forma creada:

3ds-cs004c.jpg

  1. Mediante "Maximize Viewport Toggle" restauramos las vistas del editor para mejor apreciación de lo que vamos a hacer.
  2. En el command panel seleccionamos la pestaña "Modify"
  3. Desplegamos la "Modifier List" y elegimos el modificador "Extrude".
  4. Para proceder a dar la distancia total de dicha extrusión, 6 metros.
Si el proceso de extrusión no se produce hacia el lado que deseamos bastará dar la cantidad de extrusión con valor negativo, y de esta forma cambiaremos la dirección de extrusión.

3ds-cs005c.jpg

Y nuevamente observamos que el resultado es el mismo que el obtenido con los métodos anteriores :D
Avatar de Usuario
Pere
grupo TrenSim
 
Mensajes: 5043
Registrado: Jue Ago 28, 2003 11:44 pm
Ubicación: Barcelona

4.4. Modificando los objetos creados (y 3)

Notapor Pere » Vie Jun 11, 2010 7:55 pm

4.4. Modificando los objetos creados (3)
Como veréis a continuación, en el modelado 3D un mismo objetivo se puede conseguir mediante diferentes técnicas. Nuestra perspicacia nos hará entender el más idóneo en cada situación, pero aquí tan sólo pretenderemos explicar las diferentes técnicas. Por tanto, y con el fin último de ir haciendo "callo" en el manejo del 3ds, en este punto volveremos a borrar la casilla y partiendo de cero la recrearemos mediante la forma que pienso es la que mejor aplica en este caso.

Método 3:

Crearemos un cubo de cualquier dimensión en el Viewport Top,

Nombraremos adecuadamente el objeto para RW como "1_1250_Casilla", y le daremos las dimensiones correctas: 6 m de longitud, 4 m de ancho y 4 m de altura. En esta ocasión tampoco especificaremos que queremos dos segmentos en ninguno de los ejes, por lo que los tres parámetros al respecto serán 1.

3ds-cs002b.jpg

Centraremos el cubo en el origen de la escena mediante el botón "Select and Move" de la barra superior, e introduciremos la posición 0 metros para cada uno de los tres ejes en las casillas de la barra inferior.

Como antes, convertimos el objeto mediante (Edit Poly). Con esto hemos llegado al punto en que aplicaremos este otro método, que es crear una arista nueva en la cara superior. Éste es estupendo en general para hacer tejados, techos y demás, y para otras cosas claro.

3ds-cs003d.jpg

  1. Con el cubo convertido en "Editable Poly", activaremos el modo de edición de aristas "Edge" y seleccionaremos las dos aristas superiores, frontal y posterior. Para seleccionar más de un elemento bastará seleccionar primero uno de ellos, pinchando con el ratón como de costumbre, para a continuación, y manteniendo pulsada la tecla "Control", pinchar nuevamente con el ratón en el segundo elemento. De esta forma, la selección del segundo elemento no anulará la selección del primero, y podremos con este procedimiento seleccionar tantos elementos como deseemos.
  2. Buscaremos en el Command Panel el botón "Connect", y pulsaremos sobre el icono que está a su derecha.
  3. En la ventana que nos aparecerá aceptaremos el valor de 1 segmento nuevo que conecte las aristas seleccionadas.
Podemos observar como en la cara superior las aristas que teníamos seleccionadas han sido "conectadas" entre ellas mediante un nuevo segmento (o arista transversal). Podríamos haber solicitado 2, 3, etc segmentos, y en dicha cara se habrían creado tantas aristas como hubiéramos indicado. Pulsaremos el botón de la barra superior "Select and Move", y seleccionaremos la arista superior del achaflanado:

3ds-cs004d.jpg

Con la arista seleccionada, pasaremos a darle, en el área inferior de información, los valores de posición: X=0,0m, Y=0,0m y Z=5,0m, es decir, la elevaremos a la altura de la vertiente del tejado (Z=5).

3ds-cs005d.jpg

Con esto observamos que el resultado es el mismo que el obtenido con anterioridad, con algún paso menos. :D
Avatar de Usuario
Pere
grupo TrenSim
 
Mensajes: 5043
Registrado: Jue Ago 28, 2003 11:44 pm
Ubicación: Barcelona

5. Guardando el trabajo - Estructura de directorios para RW

Notapor Pere » Sab Jun 19, 2010 7:25 am

5. Guardando el trabajo - Estructura de directorios para RW

Llegados al punto actual, y como no se trata de perder el trabajo realizado hasta ahora (por nimio que nos parezca), procederemos a guardarlo a buen recaudo.

Pero esto nos abre el debate de la nomenclatura y la jerarquía de directorios en RW. Para ir abriendo boca, en este tutorial nos atendremos al proyecto de normativa que podéis encontrar en la Trensimpedia: http://www.trensim.com/trensimpedia/ind ... al_rodante

Por tanto, deberemos crear una estructura de directorios, dentro de la carpeta Source del RailWorks, del tipo:
Código: Seleccionar todo
----Source
    |
    +---Pere (o el nombre de creador que adoptemos cada uno)
        |
        +---Renfe (o quizás "Objetos", porque éste es un elemento escénico independiente de la compañía)
            |
            +---Scenery
                |
                +---Buildings
                    |
                    +---ES_Casilla
                        |
                        +---Textures

El primer nivel después de Source es lo que se conoce como "Developer", e identifica a cada creador, en mi caso "Pere".

El segundo nivel (dentro ya del creador) es lo que se conoce como Addon, e identifica un conjunto de trabajos de un creador. Se ha estipulado, por facilidad, que este nivel sea el nombre de la compañía para el material móvil. En este caso, si fuera un edificio u objeto estrechamente ligado a una compañía podríamos proceder de igual forma, pero también podemos aunar toda nuestra producción de objetos bajo un mismo Addon.

El determinar que todos los objetos que vayamos a crear estén referenciados bajo un mismo addon no tiene implicación alguna en la publicación de estos. Podemos publicarlos individualmente o agrupados según nuestra voluntad. La implicación de esta decisión es para los creadores de rutas, pues al activar el addon de un creador tendrán acceso a todos los objetos (de golpe) que éste haya creado o que vaya a crear. Diferentes addon's permitirían asociar grupos de objetos a rutas diferentes, pero esto no parece que sea lo que desea un creador de rutas, salvo que unos determinados objetos se realicen para una ruta en concreto. Por tanto, los nombres de "Renfe" o "Objetos" como addon parecen suficientes en el caso que nos ocupa (diferente al material móvil).

Una vez creada esta jerarquía de directorios podemos proceder a guardar nuestro trabajo en la carpeta "ES_Casilla". Yo al archivo a salvar le he dado el nombre de "ES_Casilla_01.max". El sufijo "01" al modelo es por si deseo hacer nuevas versiones de la casilla, o nuevas casillas bajo el mismo directorio (que compartan texturas, por ejemplo). Sería altamente recomendable para la evolución de este tutorial guardar vuestro trabajo al final de cada capítulo, añadiéndole al nombre del objeto un sufijo con el número de capítulo, de esta forma podréis "volver" a una situación anterior del modelo si queréis rehacer algún paso del que no estéis del todo satisfechos.

Ya se que esto no forma parte del proceso de modelado, pero hay que ir introduciéndolo porque el objetivo es que al final nuestro objeto lo podamos plantar en medio de una ruta del simulador.
Avatar de Usuario
Pere
grupo TrenSim
 
Mensajes: 5043
Registrado: Jue Ago 28, 2003 11:44 pm
Ubicación: Barcelona

6. Cubriendo la casilla con un tejado

Notapor Pere » Sab Jun 19, 2010 7:51 am

6. Cubriendo la casilla con un tejado

Tenemos el objeto 1_1250_Casilla generado:

3ds-cs005.jpg

En la lejanía, a 500 metros por poner, esta malla es más que suficiente para dar la sensación de volumen de un edificio, y la textura debe suplir con creces los elementos constructivos. Para un pueblo lleno de edificios que vemos a lo lejos no es necesario sobrecargar el simulador con más detalle. No obstante, al acercarnos, vamos a querer apreciar mejor nuestro edificio, sobre todo si puede estar colocado al lado de las vías del ferrocarril (como será el caso).

Primero realizaremos una operación, elemental pero importante retener en la mente: suprimir los polígonos no visibles, en este caso la base del edificio.

Rotamos en la vista en perspectiva el modelo hasta verlo desde abajo, y tras seleccionar "Polygon" en el desplegable de la selección del "Edit Poly", pinchamos sobre la base que pasará a estar seleccionada...

3ds-cs006.jpg

... para a continuación pulsar la tecla "Suprimir". Ciertamente en este caso la supresión de un simple polígono no es muy necesaria, pero de esta forma nos iremos acostumbrando a pensar en qué polígonos debemos conservar y cuales podremos eliminar del modelo.

Ahora añadiremos el tejado, que es el elemento más sobresaliente del edificio. Crearemos un cubo al que daremos una base de 30 centímetros de más por cada lado respecto al cuerpo de la casilla, por tanto tendrá 6,60 m. de longitud por 4,60 m. de ancho, y lo elevaremos 5 centímetros (0,05 m.) pues este es un tejado de uralita y no debe presentar mucho grosor. En este caso vamos a dividirlo a lo largo en dos segmentos (pues ahora nos va mejor hacerlo así):

3ds-cs007.jpg

Al nuevo objeto le he llamado 1_0256_Tejado, pues de esta forma será visible hasta los 256 metros, más allá de los cuales tan sólo se visualizará el edificio base. Esto no es estrictamente necesario en un objeto que no va a tener demasiada complejidad, pero de esta forma vamos introduciendo el trabajo con los LODs y las distancias.

Aprovecharé para introducir una cuña y comentar el porqué de esta extraña distancia de 256 metros.

En realidad la distancia de visión de los objetos puede ser cualesquiera, pero los creadores de Addon's de Kuju han optado por unificar las distancias de visión en unos límites concretos: 32, 64, 128, 256 y 1250 metros. Las cuatro primeras distancias son un tanto "informáticas" y hacen pensar que su inspirador era un programador, la última ya es más extraña, pero es la distancia a partir de la cual no se visualiza ningún objeto de los originales del juego. En realidad nosotros podemos definir que nuestro objeto sea visible hasta donde queramos, pues este valor de 1250 no representa ningún límite en realidad, pero ésta es una distancia a la cual el simulador representará nuestra casilla de un tamaño no mayor que un píxel, y por tanto mantenerla visible más allá no tiene mucho sentido.

Respecto al resto de distancias deberemos procurar que la carga total de polígonos de nuestro edificio sea de 1.000 triángulos en el LOD más cercano, dividiendo dicha cifra en cada LOD sucesivo, más o menos de la forma:

DistanciaPolígonos
32 m1.000
64 m500
128 m250
256 m120
1250 m60

Tened presente que esta recomendación en el número de polígonos es respecto a edificios y objetos escénicos en general, para vagones o locomotoras el número medio de polígonos asciende a 10.000 y 20.000 respectivamente, siempre según Kuju (a la hora de la verdad usad tantos como necesiteis ;) ).

Sigamos con la construcción del tejado:

El tejado lo elevaremos hasta los 5 metros:

3ds-cs008.jpg

Observaremos en la vista frontal que queda perfectamente enrasado sobre el edificio.

Para darle la forma en vertiente lo convertiremos en "Editable Poly", y seleccionaremos trabajar con los vértices ("Vertex") para a continuación seleccionar en la vista frontal los de un lado, y luego, manteniendo la tecla "Control" pulsada, seleccionar los del otro extremo del tejado, para añadir estos últimos a la selección anterior sin perder ésta.

3ds-cs009.jpg

Con todos los puntos de las esquinas del tejado seleccionados, tan sólo nos quedará desplazarlos hacia abajo hasta que el tejado se ajuste lo más perfectamente posible a la forma del edificio base.

3ds-cs010.jpg

Este ajuste lo podemos realizar pinchando en la selección y arrastrando hacia abajo en la vista frontal. Convendrá hacer zoom en la vista frontal para ver con precisión este ajuste.También podemos ajustar el tejado introduciendo un valor numérico para la altura, que en principio puede ser aproximado (por ejemplo 3,5 m.) y que luego iremos refinando para obtener la altura deseada. En este caso, una altura de 3,875 m. al conjunto de los puntos seleccionados ajusta el tejado perfectamente.

Para terminar con el tejado, si nos fijamos el vértice superior de la pieza veremos que este no queda claramente marcado porque 3ds Max está suavizando las aristas con un ángulo inferior o igual a 45º (y el ángulo de las dos vertientes del tejado es ciertamente inferior a esos 45º). Para eliminar dicho suavizado nos será suficiente con seleccionar "Polygon" en "Edit Poly", seleccionar todos los poligonos del objeto mediante Edit -> Select All, y buscar en las opciones de edición de polígonos hasta encontrar el grupo "Polygon: Smoothing Groups", en el cual pulsaremos el botón "Clear All" para eliminar los grupos de suavizado existentes.

3ds-cs011.jpg


Finalmente, añadiremos un nuevo elemento, el tubo de estufa que se aprecia aparece por uno de los laterales del tejado: viewtopic.php?p=269774#p269774

Para ello creamos un cilindro en la vista superior ("Top") para que de esta forma quede orientado según el eje Z. Le llamaremos 1_0128_Chimenea (para que solamente sea visible hasta los 128 metros) y le daremos las dimensiones: Radius=0,1 m, Height=0,5 m, Height Segments=1 y Sides=8. Tras transformarlo en "Editable Poly" le suprimiremos la cara inferior y lo moveremos cerca de una pared lateral, en el centro, (donde se supone que estaba la estufa) en las coordenadas: X=1,8 m, Y=0 m y Z=4,1 m.

3ds-cs012.jpg

Vamos a ir obviando las explicaciones que se refieran a procesos ya explicados, por lo que creo que es suficiente esta explicación para un nuevo elemento.

Con esto damos por terminado nuestro trabajo por hoy, por lo que podemos guardar el estado de la casilla.
Avatar de Usuario
Pere
grupo TrenSim
 
Mensajes: 5043
Registrado: Jue Ago 28, 2003 11:44 pm
Ubicación: Barcelona

7. Mapeando la casilla

Notapor Pere » Sab Jun 19, 2010 7:55 am

7. Mapeando la casilla (modificando las coordenadas de mapeo)

Llegados a este punto del modelo (que no ha finalizado, advierto :twisted: ) vamos a intentar exportar una primera versión para ver como va el proceso en el simulador. También, de paso, nos familiarizaremos con el proceso, ahora que tenemos una malla simple, y antes de que no sepamos si los posibles problemas de exportación son debidos al modelo o al procedimiento en sí. Pero para poder exportar cualquier objeto es imprescindible que previamente esté texturado, por tanto procederemos a generar y mapear una primera versión de texturas.

El primer paso será generar el "mapeo", o mapa de coordenadas", de los diferentes polígonos de los objetos que tenemos, a saber: 1_1250_Casilla, 1_0256_Tejado y 1_0128_Chimenea. En este caso vamos a optar por englobar todas estas texturas en una única "hoja de textura" (o archivo de imagen .ace).

El segundo consistirá en crear la hoja de textura con las imágenes que "vestirán" nuestro modelo. Esto lo realizaremos fuera del 3ds Max, mediante algún programa de tratamiento y edición de imágenes.

El tercer y último paso consistirá en crear un material basado en la "hoja de textura" que acabaremos de crear, y en asignarlo a los objetos del modelo, que, como ya tendrán generado el "mapa de coordenadas", facilitará la operación de mapeo (vamos, que no lo tendremos que realizar porque ya estará hecho).

Pero vayamos por partes:

7.1 Generación del mapeo.

Como queremos que los tres objetos compartan una misma hoja de texturas, empezaremos por seleccionarlos todos. Podemos pinchar con el ratón en un viewport y crear un área que los incluya a todos, o, en este caso, desplegar el menú "Edit" y seleccionar "Select All":

3ds-cs013.jpg

También observamos que podríamos haber realizado esta operación más directamente mediante el teclado, con "Control" + "A". Con el tiempo las operaciones más habituales las tenderemos a realizar con el teclado, una vez memorizadas las combinaciones de teclas más usuales, pero por ahora esto no debe preocuparnos. Usemos el método con el que nos encontremos más cómodos.

Una vez seleccionados los tres objetos (recordemos que individualmente ya los habíamos convertido en "Editable Poly", si no fuera así deberíamos realizar esta operación antes de seguir) procederemos a aplicarles en conjunto el modificador "Unwrap UVW", para ello:
  1. Desplegaremos la lista de Modificadores y buscaremos "Unwrap UVW". Hay que bajar hasta el final pues están por orden alfabético.
  2. Desplegaremos el modificador para seleccionar que vamos a trabajar con las caras de los objetos "Faces".
  3. Una vez especificado el modo de operación debemos indicar sobre qué caras o polígonos ("Faces") vamos a trabajar. En este caso (la casa es grande y no repara en gastos) vamos a seleccionarlos todos, para lo cual un "Control" + "A" nos irá muy bien y será más efectivo (no nos dejaremos ningún polígono).
  4. Pues llegados a este punto, en que ya tenemos seleccionadas las caras a mapear, no nos queda más que empezar la operación pulsando el botón "Edit" del modificador "Unwrap UVW".
3ds-cs014.jpg


Esta acción nos ha abierto el editor de coordenadas UVW ("Edit UVWs"), con una visión que dispara nuevamente la "acojonalina", ahora precisamente que ya no nos pasaba esto gracias a la desenvoltura que habíamos conseguido. Serenémonos que no es tan grave.

3ds-cs015.jpg

Primero describiremos lo que se ve en esta ventana. Esta es una representación de todos los polígonos sobre los que estamos trabajando. Podría ser uno sólo, proceso más cómodo posiblemente, o podrían ser, como en este caso, todos los del modelo. Efectivamente se muestra cada polígono (en rojo) y el área sobre la textura que va a usar para su texturado. Como en este caso no hemos dado aún ninguna posición (coordenadas UV) a ningún polígono, todos ellos aparecen superpuestos creando una maraña de mapeo (no pasa nada, tranquilos).

Además tenemos un conjunto de herramientas para modificar los mapeos de los polígonos. En nivel UP nos bastará tener presente:
  • Mode Tools. Permiten seleccionar el modo de trabajo del (o de los) polígono seleccionado, a saber: "Move Mode", "Rotate Mode", "Scale Mode" y "Freeform Mode". Los tres primeros nos recuerdan las herramientas "Select and Move", "Select and Rotate" y "Select and Scale" para manipular objetos, pero en esta ocasión manipularemos mapeos.
  • Mirror Tools. Permiten "flipar" (invertir) los mapeos en horizontal y vertical. De momento lo podemos olvidar.
  • Texture Selector. Nos facilita seleccionar una de las texturas que tenga asignado el material del objeto, o bien un fondo de cuadros, para situarla de fondo a los mapeos de los polígonos. Como no hemos asignado ningún material aún a los objetos con los que estamos trabajando no nos queda más alternativa que visualizar el fondo a cuadros, pero en otras ocasiones nos facilitará el visualizar dichas texturas.
  • Info Area. Al igual que el área de información del editor 3D, nos permite manipular de forma numérica las coordenadas de mapeo de los elementos seleccionados (un vértice, una arista, un polígono...).
  • View Tools. Nos permitirán desplazar la vista, hacer zoom, etc... para trabajar con mayor precisión. En caso de "perder el mundo de vista" el botón Zoom Expand, al igual que en el editor 3D, vendrá en nuestra ayuda al resituar las texturas en el centro de la ventana y ajustar el zoom para no perder ninguna de vista.
Visto lo cual, en nuestro caso vamos a usar la opción "Mapping" del menú de la ventana, que produce un mapeado "automático" de los polígonos en la "hoja de textura". Al desplegar el menú "Mapping" nos aparecen tres alternativas posibles para aplicar el mapeo; en el nivel UP nos quedaremos con la primera, "Flatten Mapping" (mapeo plano) para todos aquellos objetos "cúbicos" como nuestro edificio (basados en cubos orientados perpendiculares a los ejes X, Y y Z), o bien con "Normal Mapping" (mapeo basado en normales) para objetos con mayor complejidad en la orientación de sus caras y con profusión de cilindros o esferas; aunque podemos "experimentar con otras y observar los resultados obtenidos.

Por tanto en nuestro caso elegiremos "Flatten Mapping" aceptando las opciones por defecto que nos presenta. Veremos que los polígonos se han distribuido por la hoja de texturas de forma más comprensible a nuestra neurona:

3ds-cs016.jpg

Podemos identificar las fachadas anterior y posterior, aunque estén giradas 90º; el tejado (tres veces, es correcto: una para la cara superior del objeto Casilla, y dos para las caras superior e inferior del objeto Tejado); las fachadas laterales, aunque la herramienta las haya situado una arriba y otra abajo; los frontales (invertidos) y laterales del tejado; el disco que corresponde al polígono superior de la chimenea; y los cuatro laterales de la chimenea, uno por cada orientación de esta en los ejes norte, este, sur y oeste. Vamos, que esto es una descomposición "planar" (vista plana desde cada una de las seis direcciones en el espacio) del mapeo de nuestro objeto.

Además ningún mapeo se superpone, cosa importante. Tal como está podemos dejarla y trabajar con ella, o bien podemos editar los mapeos para resituarlos en la hoja de texturas si nos interesa. Por ejemplo, los cuatro mapeos del cuerpo de la chimenea han ido a parar cada uno a donde ha querido. Podéis trabajarlos y jugar un poco eligiendo la herramienta "Move Mode" y pinchando en algún polígono para desplazarlo a otra zona. También los podéis seleccionar creando un área que los englobe. Si seleccionáis tan sólo un vértice sólo desplazareis dicho vértice, y si seleccionáis solamente una arista desplazareis sólo la arista. También con la herramienta "Rotate Mode" podéis intentar enderezar las piezas que están giradas, aunque esto no es imprescindible en absoluto. Si observamos la zona inferior de la ventana, a la derecha de ésta, tenemos dos botones muy simpáticos que indican "Rot. +90" y "Rot. -90", y que nos ayudarán a enderezar las piezas si lo deseamos.

En mi caso he estado "jugando" con los mapeos hasta conseguir esto, que me ha parecido más ordenado para poder trabajarlo más tarde:

3ds-cs017.jpg

Es importante que no ocupemos toda la hoja de texturas, sobre todo si pensamos que al modelo le vamos a añadir nuevos componentes más tarde, como será nuestro caso, por lo que os recomiendo que ajustéis los mapeos de forma que os dejen espacio libre.

Si esta distribución de los mapeos nos es satisfactoria, podemos proceder a generar un archivo de imagen con una plantilla de dichos mapeos. Para ello, desde el mismo "Editor UVW", desplegamos el menú Tools y seleccionamos el comando "Render UVW Template". Éste nos abrirá un cuadro de diálogo (ver imagen inferior a la izquierda) donde informaremos del tamaño de la textura que deseamos (en este caso 1024 x 1024) y seleccionaremos el modo de relleno de las zonas de mapeo como "Normal". Podéis probar otros modos, pero éste me gusta por lo colorido que es :lol: y porque en realidad el color representa el valor de dirección de un vector (o normal) que partiendo del centro del objeto atraviesa un píxel en concreto de la superficie del objeto, representando dicha dirección como un color en una esfera de 360º de tonos de color. Dicho de otra forma, si os fijáis en la fachada anterior de la casilla (abajo a la derecha de la hoja de texturas) veréis que la esquina derecha es rosa y la izquierda azul. La fachada lateral que está a su lado empieza en el tono azul anterior y termina en un tono verde. Esas dos aristas del mismo tono de azul nos indican que en el modelo son contiguas :D

Le daremos al botón inferior "Render UV Template" para que nos genere la plantilla:

3ds-cs018.jpg

Si algún mapeo se superpusiese a otro lo veríamos remarcado en rojo (o en el color que hubiésemos seleccionado en el panel anterior). Es importante que esto no se produzca, pensando que más tarde vamos a querer aplicar "sombras precalculadas" a la textura (si suena como a muy importante, pero no os dejéis impresionar por las palabras, de momento olvidaros de eso de las sombras).

En la nueva ventana pulsaremos el botón "Save Image" (disquette) para generar el archivo de imagen de la hoja de textura que guardaremos en el subdirectorio "textures", en el formato que mejor nos vaya, por ejemplo BMP, y dándole un nombre suficientemente significativo, por ejemplo, "ES_Casilla.bmp".


Llegado a este punto, y una vez satisfechos del trabajo realizado, salimos de la ventana de "Edición UVW" y procedemos a guardar la casilla para poder tomarnos un descanso.
Avatar de Usuario
Pere
grupo TrenSim
 
Mensajes: 5043
Registrado: Jue Ago 28, 2003 11:44 pm
Ubicación: Barcelona

7.2 Realización de la hoja de texturas

Notapor Pere » Sab Jun 19, 2010 8:38 am

7.2 Realización de la hoja de texturas

Siguiendo con el tema, ahora nos toca un poco de trabajo fuera del editor 3D: La creación de la hoja de texturas a partir de la plantilla generada.

Cada cual puede usar el editor de imágenes preferido, pero la explicación la realizaremos sobre Photoshop.

Recuperaremos las fotografías de la casilla que pretendemos reproducir. En mi caso tan sólo tengo dos, y además tomadas de muy lejos con la ayuda de mucho zoom.

ImagenImagen
Evidentemente lo ideal sería tener las cuatro fachadas fotografiadas y con la mayor calidad posible. No obstante, de la vista lateral podemos obtener una fachada muy aceptable:

ps-cs001.jpg
ps-cs001.jpg (55.58 KiB) Visto 90777 veces

También de esta fotografía podemos capturar un lateral del tejado de uralita:

ps-cs002.jpg
ps-cs002.jpg (49.75 KiB) Visto 90777 veces

Y de la fotografía a tres cuartos podemos rescatar la fachada posterior:

ps-cs003.jpg
ps-cs003.jpg (54.15 KiB) Visto 90777 veces

No entraremos en el trabajo de texturas, para lo cual ya hay un artículo en la Trensimpedia que lo desarrolla suficientemente: Creación de texturas con Gimp. Al final he obtenido una imagen escuadrada para la fachada lateral:

ps-cs004.jpg
ps-cs004.jpg (37.81 KiB) Visto 90777 veces

Una para la fachada posterior, y por recorta y pega otra para la fachada anterior convirtiendo la ventana en una puerta ;) :

ps-cs005.jpg
ps-cs005.jpg (27.84 KiB) Visto 90777 veces
ps-cs006.jpg
ps-cs006.jpg (28.35 KiB) Visto 90777 veces

Y finalmente una última imagen para el tejado:

ps-cs007.jpg
ps-cs007.jpg (38.21 KiB) Visto 90777 veces

Podéis usar estas imágenes si no tenéis otras a mano. Con ellas deberemos abrir la imagen de la plantilla de la textura generada:

ps-cs008.jpg

Y proceder a colocar, por capas, las texturas en su sitio, adaptándolas (escalándolas o estirándolas), a sus respectivas ubicaciones:

ps-cs009.jpg

Para los mapeos de la chimenea he usado un gris medio no muy uniforme que recubra la zona en cuestión.

Con esto ya tenemos el archivo de hoja de texturas preparado. Tan sólo debemos guardarlo en formato .ace y ya podremos volver al 3ds Max a terminar nuestra casilla.
Avatar de Usuario
Pere
grupo TrenSim
 
Mensajes: 5043
Registrado: Jue Ago 28, 2003 11:44 pm
Ubicación: Barcelona

7.3 Creación del material y aplicación al modelo

Notapor Pere » Sab Jun 19, 2010 11:39 am

7.3 Creación del material y aplicación al modelo

Regresamos al editor 3D para completar el trabajo aplicando las texturas al modelo, pues si bien tenemos realizado el "mapa de coordenadas" sobre los objetos del modelo, aún no les hemos asignado ningún material, que es lo que dará la textura, luminosidad y efectos visuales a cada uno de los polígonos implicados.

Para ello tenemos que abrir el "Material Editor". Podemos hacerlo con el botón que vimos en la "Main Toolbar"
3ds-button-menu.jpg
... o también, dado que su uso es muy frecuente, mediante la tecla "M".

El "Material Editor", al cual denomino frecuentemente como "La caja de las bolas", presenta un aspecto imponente con una amplia colección de botones, comandos y parámetros. A estas alturas, nosotros, que empezamos a estar bregados en el "Command Panel" (de los c.....s), ya no nos tenemos que dejar impresionar por tanta parafernalia, y por tanto vamos a centrarnos de momento en tan sólo aquello que necesitemos para nuestro "nivel UP":

3ds-cs019.jpg

En la Caja de Materiales pulsaremos con el ratón sobre la primera bola, o material, para seleccionarla (por defecto ya lo estará) y usaremos este material para definir el que necesitamos.

Podemos cambiarle el nombre si lo deseamos. Por ejemplo "Casilla" sería una buena opción. En este modelo en el que no vamos a tener diversidad de materiales no representa un problema. En proyectos complejos podemos tener diferentes materiales, con diferentes propiedades cada uno de ellos (que si transparente, o brillante, o con Bump, o ...), con diferentes hojas de texturas, con diferentes parametrizaciones de los "shaders" (concepto que designa la manera de aplicar un material sobre una superficie), etc.

A continuación, y muy importante, pulsaremos sobre el botón de "Tipo de Material" para escoger de entre la lista que se nos presenta la opción "Kuju Material". Este material comprende un conjunto de "shaders" específicos e imprescindibles para el simulador. Los modelos que exportemos a RailWorks "deben" estar totalmente texturados con materiales de este tipo. Cualquier objeto del modelo que contenga algún polígono no texturado de esta manera simplemente se ignorará y no será representado en la simulación.

Al seleccionar el tipo de Material como "Kuju", el área de parámetros del material cambia con una colección de nuevos parámetros específicos para el simulador. Podemos ir bajando la ventana para verlos todos, no obstante, están mostrados en esta composición de la ventana:

3ds-cs020.jpg

Como de costumbre nos interesaremos en estos momentos por aquellos de mayor relevancia para el modelo:
  • Shader. Aquí, en este desplegable, encontraremos la relación completa de shaders disponibles para Kuju. Cada uno tiene especificidades que le hacen idóneo para según que objeto o situación. No vamos a intentar saber para que sirve cada uno (ni los de Kuju lo deben saber) y en la práctica se usan unos pocos mayoritariamente. Baste decir que el defecto "TexDiff" es un shader de propósito general que siempre podemos usarlo (implica aplicación de una textura y es afectado por la luz difusa del simulador), y que para un edificio la recomendación de Kuju es usar el shader especial genérico "TrainBasicObjectDiffuse.fx", que viene a ser como el anterior, pero desarrollado específicamente para el simulador. Podéis ver una lista de shaders más extensa, con indicación de su uso habitual, en el artículo de la Trensimpedia denominado "Consideraciones generales de creación en RS"
  • Slot. Los shaders pueden usar archivos de texturas. Estos archivos se referencian en un slot cada uno. El shader "TrainBasicObjectDiffuse.fx" tan sólo usa una textura, y por tanto sólo presenta disponible un slot.
  • Textura. En cada slot podemos incorporar un archivo de textura mediante este botón, que permite seleccionar el archivo. Aunque se admiten para 3ds Max diferentes tipos de archivos, lo usual, por simplicidad, será trabajar con un archivo .ACE, que es el formato que necesitará el simulador para exportar el modelo.
  • Mip LOD Bias. Este valor afecta al difuminado de la textura en la distancia, ese emborronado que presentan algunos objetos en el simulador y que les afea tanto :twisted: En su momento, Carles "Brill" sugirió un valor entre -2,0 y -3,0. Personalmente me quedo con -2,0 que parece ser suficiente.
  • Transparente. Si queremos aplicar al modelo transparencias (la información de las cuales estará contenida en el canal alpha del archivo de textura) deberemos indicarlo en este parámetro. En caso contrario, el canal alpha de la textura será ignorado como portador de la información de la transparencia.
  • Ambient Light. Este parámetro permite especificar el color, y la intensidad, de la luz de ambiente que se añadirá al objeto en aquellas caras sobre las cuales no incida la luz del sol de forma directa. Si dejamos el defecto (que es 255) parece que las fachadas a las que no les da el sol apenas estén en sombra (se ven casi tan brillantes como las que si les da) un valor de 104 parece que es muy efectivo.
  • Emissive Light. A semejanza del anterior, este parámetro permite especificar el color, y la intensidad, de la luz propia que emite un objeto en ausencia del sol (de noche, por ejemplo). Si dejamos el defecto (que es 0) los objetos parecen totalmente cubiertos por una mancha negra por la noche. Un valor de 26 parece que es muy efectivo.
Por tanto, y a la vista de lo explicado, procederemos a dar los siguientes parámetros al shader:
Shader = TrainBasicObjectDiffuse.fx
Textura = Elegiremos "Bitmap" de la lista que se nos ofrece al pulsar el botón, y luego seleccionaremos nuestra textura ya preparada en el ejercicio anterior.
Mip LOD Bias = -2,0
Ambient Light = 104 para los tres canales RGB (*)
Emissive Light = 26 para los tres canales RGB (*)

(*) los shaders propios de Kuju, los que terminan con el sufijo ".fx", ignoran estos valores y aplican unos de propios que no podemos controlar, y que unifican la forma en que se iluminan los objetos en el simulador. Por tanto, los valores que se indican son los que deberíamos informar en caso de usar el shader "TexDiff", o cualquier otro de los shaders estándar (no terminados en ".fx").

Con esto ya tenemos preparado el material para nuestra casilla, con su textura y su configuración de iluminación. Ahora la pregunta que nos surge es ¿cómo le aplico el material al modelo? En primer lugar deberemos tener seleccionado el/los elemento/s a los cuales vamos a asignar dicho material. Como en nuestro caso serán todos los objetos de la casilla nos bastará seleccionarlos con "Control" + "A". Un vez realizado esto tendremos varias maneras (como suele ser común en 3ds por lo que vamos viendo) de llevar a cabo la asignación:
  • En el Menú "Material" tenemos el comando "Assign to Selection"
  • Bajo la caja de las bolas hay una fila de botones, de los cuales el tercero por la izquierda "Assign Material to Selection" realiza también esta acción.
  • Por último podemos pinchar con el ratón en la bola del material y arrastrarla hasta un viewport, sobre un elemento.
Si una vez ejecutado uno de estos procedimientos en el modelo no se aprecia ningún cambio, será seguramente porque el botón "Show Map in Viewport" no está pulsado. Pues lo pulsamos y ya nos debe aparecer la casilla correctamente texturada, por lo que podemos cerrar la ventana del "Material Editor" y apreciar la casilla en el editor 3D:

3ds-cs021.jpg

Posiblemente encontremos algún defecto en el ajuste de las texturas. Seguramente necesitaremos volver al archivo de textura y modificar la adaptación de las fachadas de la casilla. A mi en particular me ha sido necesario estirar el borde superior de las fachadas laterales para hacer que las pequeñas cornisas superiores se ajustasen con las de las texturas frontal y trasera. Una vez estemos contentos con el resultado guardaremos el modelo por lo que pudiera ser ;)

Tampoco deberemos extasiarnos durante mucho tiempo en esta visión, pues ni lo hemos hecho tan bien, ni hemos terminado con el trabajo en absoluto. De momento, y teniendo presente que el primer objetivo será visualizar el trabajo realizado en el simulador, procederemos a exportar el modelo (menú "File" comando "Export...") al formato requerido por el simulador: "Kuju Intermediate Geometry (*.IGS)", dándole como nombre el que deseemos, por ejemplo, "ES_Casilla_01.IGS". Debemos verificar que el archivo IGS se vaya a crear en el directorio de RailWorks donde hemos estado trabajando dentro de Source, tal como comentamos en el capítulo 5 "Guardando el trabajo - Extructura de directorios para RW".

De la ventana de diálogo que nos aparece podemos aceptar los valores sugeridos, verificando, eso sí, que la casilla "Export with Namespaces" esté marcada, y le daremos al botón "Export".

Una vez generada la malla en formato IGS, y teniendo también la textura en formato .ACE, nuestro trabajo en 3ds Max ha finalizado por el momento, y a partir de ahora deberemos proceder a incorporar al simulador el objeto creado. Todo un mundo de "bluprins" y otras lindezas nos esperan, pero esto será motivo de un nuevo capítulo.
Avatar de Usuario
Pere
grupo TrenSim
 
Mensajes: 5043
Registrado: Jue Ago 28, 2003 11:44 pm
Ubicación: Barcelona

8. Blueprint y Exportación al simulador

Notapor Pere » Sab Jun 19, 2010 12:04 pm

8. Blueprint y Exportación al simulador

Estamos a un paso de "ver" nuestra creación en el simulador.

Iniciaremos RailWorks, y de la ventana de presentación elegiremos la pestaña "Herramientas y Documentos" donde encontraremos las dos herramientas que nos permiten generar modelos para el simulador.

rw-cs001.jpg

  1. El Blueprint Editor, traducido como editor de planos, que permite crear los blueprint (archivos de definición de un objeto para el simulador), editarlos, y generar (exportar) un objeto RailWorks.
  2. El Asset Editor, traducido como editor de elementos, que básicamente es la misma herramienta que la anterior, el Blueprint Editor, pero que además incorpora un visor del objeto que vamos a exportar sobre el que además se puede editar de forma gráfica alguno de los parámetros del modelo.
Históricamente, los autores de modelos para el simulador han preferido usar el primero porque consume muy pocos recursos y permite tener abierto el simulador simultáneamente, facilitando un proceso repetitivo de "exportar" y visualizar en el simulador directamente, para, si no nos complace algún parámetro del blueprint, modificarlo, volver a exportar y ver inmediatamente el resultado en el juego.

No obstante lo expuesto, y a pesar de que el Asset Editor no permite tener el simulador en ejecución a la vez, vamos a usar éste último en esta ocasión.

Una vez iniciado, veremos la ventana del Blueprint editor donde encontraremos la estructura de directorios que creamos al principio del proceso. Navegaremos por ella hasta situarnos en el directorio ES_Casilla, donde tenemos el modelo en formato IGS. Sobre el directorio de la casilla desplegaremos el menú contextual con el botón derecho del ratón, para elegir la opción: New Blueprint

rw-cs002.jpg
rw-cs002.jpg (94.13 KiB) Visto 90661 veces

Esta acción nos creará un archivo en el directorio que contendrá la información del Blueprint. Se debe comentar que el simulador "verá" unicamente los blueprint que hayamos generado y exportado, y es dentro de este archivo donde se le indica cual es el modelo 3D asociado a dicho elemento, a la par que mucha otra información (como iremos viendo).

Ante todo se nos preguntará por el "tipo" de blueprint que queremos crear. Elegiremos un "Scenery blueprint", que es el apropiado para nuestra casilla, y en general para todo tipo de objetos escénicos. Antes de que nos olvidemos, le cambiaremos el nombre al archivo creado por uno que nos indique su contenido, por ejemplo "ES_Casilla_01", y podremos proceder a ir cumplimentando los campos del blueprint que nos interesen:

rw-cs003.jpg

  • Name: Pondremos "ES_Casilla_01". Este es el nombre del objeto en el simulador.
  • Display Name: Aquí podemos poner el nombre que se mostrará en los diferentes idiomas en que se ejecute el juego. Pondremos "ES Casilla 01". Este es el nombre que aparecerá en el simulador para seleccionar este objeto cuando lo vayamos a colocar en una ruta. Recordamos nuevamente la propuesta de normativa para nombrar creaciones en RW.
  • Description: Este nuevo campo ayuda a describir el objeto.
  • Category: Podemos escoger una categoría de objetos para permitir su localización más sencilla en el simulador. En este caso me ha parecido apropiado "Component stations", pero podemos poner cualquier otro. Y si no sabemos que escoger, al final de la lista tenemos "Misc" como opción genérica para todo aquello que componga una miscelánea.
  • Valid in scenarios: Podemos indicar si este elemento podrá estar disponible para que los autores de escenarios lo incluyan en uno.
rw-cs004.jpg

Las secciones "Primary named texture" y "Secondary named texture" las podemos ignorar, pues tan sólo sirven en aquellos objetos que permitan la inclusión de dígitos o texto de forma dinámica desde el simulador (relojes, puntos kilométricos, límites de velocidad, ...)

  • Geometry ID: He aquí el parámetro al que queríamos llegar. Éste indica el nombre del archivo IGS que contiene la malla a representar en el juego. También se incluirá la ruta de directorios hasta el archivo, desde el directorio "Addon" del que hayamos colgado la jerarquía. En nuestro caso: Scenery\Buildings\ES_Casilla\ES_Casilla_01.IGS
  • Pickable: Para indicar que en el Editor de Rutas el objeto es seleccionable con el ratón una vez está puesto en una ruta. La gran mayoría de objetos que construiremos serán "picables", y de momento no debemos preocuparnos por otras alternativas.
  • Shadow Type: Podemos seleccionar dos tipos de sombra para nuestro objeto:
    • None - para que el simulador no le cree ninguna sombra "por defecto" a nuestro objeto (ya se la pondremos nosotros ;) )
    • Blobby - el simulador creará una sombra circular difusa bajo nuestro objeto. Es más apropiada para un árbol que no para una edificación :(
  • View Type: el tipo de vista será siempre "External" para los objetos de rutas.
  • Detail level generation range: estos dos parámetros determinan la probabilidad de que el objeto sea mostrado cuando el usuario reduce el nivel de detalle del juego por no disponer de una tarjeta gráfica potente. A destacar que la combinación de los valores 10 y 10 determina que el objeto será siempre visible con independencia de los deseos del usuario, y es útil para estaciones y elementos que "nunca" deben desaparecer de la ruta.
  • Collision component: este apartado del blueprint lo estudiaremos con un poco más de detalle.
Una vez cumplimentados los valores indicados hasta ahora, tenemos un blueprint en condiciones de ser usado por el simulador. Podemos comprobarlo pulsando el botón superior "Preview", que nos producirá una imagen, semejante a la que produciría el juego, en la ventana anexa al editor del blueprint:

rw-cs005.jpg

Podemos mostrar u ocultar la "Collision Box" (luego lo vemos) pulsando repetidamente en el icono "Activar cajas de colisión". En esta previsualización podemos comprobar de forma sencilla cómo actuará el simulador con los LODs según la distancia a la cual se encuentre la cámara. Bastará desplazar la barra "Nivel de detalle" para que apreciemos como los diferentes nodos del modelo se visualizan en la distancia:

rw-cs007.jpg

Por debajo de 128 metros se observa la casilla completa, a partir de 128 metros "desaparece" la chimenea, y a partir de los 256 metros tampoco se visualiza el tejado. ¡Y lo hemos llevado a cabo nosotros! ¡Es fantástico! :D (... y qué poco necesitamos para alegrarnos en el nivel UP... )

De vuelta al blueprint, podríamos proceder a "Exportar" el modelo en este momento, pero se nos pasa por la cabeza que una casilla ferroviaria estará habitualmente situada junto a las vías, y... si un tren descarrilase y se abalanzase sobre nuestra casilla ¿que ocurriría? Pues que la locomotora, coches y vagones "atravesarían" nuestro modelo virtual, entrando por una fachada y saliendo por la opuesta, como si tal cosa. Como no podemos estar de acuerdo con este proceder, vamos a hacer "sólido" nuestro modelo.

Para ello, en el apartado "Collision component" desplegaremos el subapartado "Boxes" y pulsaremos el botón "Insert first". Esta acción nos ha creado un cubo que determina un volumen asociado a nuestro objeto en el cual no podrán "entrar" otros objetos. Para darle las dimensiones correctas a este cubo desplegaremos la entrada "Hc R3 d box" que habrá aparecido, y dentro de esta podemos informar los parámetros "Width", "Height" y "Depth" con los valores 4, 5 y 6, que son las dimensiones de nuestra casilla.

Si ahora volvemos a hacer un "Preview" nos aparecerá asociado a la casilla un cubo con las dimensiones indicadas. En la ventana inferior de la vista del modelo podemos pulsar en "Collision component/Boxes[0]" para que aparezcan unas señales de edición asociadas al cubo:

rw-cs006.jpg

Desplazaremos el cubo para situarlo a nivel del suelo, pudiendo también si queremos variar sus dimensiones de forma gráfica. Este cubo ha definido la "solidez" (dentro de su volumen) de nuestra casilla. Ahora ya podemos embestirla tranquilamente con nuestras composiciones...

Por tanto, y de regreso al blueprint, por fin estamos en condiciones de pulsar el botón "Export", y arrancar el simulador para ir a colocar la casilla en alguna ruta (preferiblemente una de creación propia), y observar que tal luce:

rw-cs008.jpg


Si habéis seguido los pasos descritos no os debe haber sido nada complicado crear este objeto y colocarlo en el simulador. Felicidades por haberlo logrado.

Estáis en condiciones de crear objetos para rutas, mediante 3ds Max, y de poderlos poner a disposición de esos creadores de rutas que tanto los necesitan.

Pero por supuesto que no nos vamos a creer que somo los reyes del modelado... para empezar vemos que la casilla no proyecta ninguna sombra sobre el suelo ni sobre otros objetos que podamos situar en su cercanía. Tampoco sale ni una triste voluta de humo de la chimenea de la estufa. En los inviernos más crudos la nieve cubre de blanco todo lo que se ve... menos nuestra casilla, que sigue tan inmaculada como en pleno verano insensible a los copos de nieve. Por la noche se sume en la oscuridad más absoluta, no emitiendo luz por ninguna de sus ventanas. El nivel de detalle es más bien escaso, no presentando ni los huecos de las ventanas. Y la iluminación del objeto es totalmente uniforme, sin que el tejado preserve del sol el lado superior de las fachadas...

Todas estas "cositas" y alguna más las veremos en la siguiente entrega: Avanzando en 3ds Max - "Una casilla para creadores de nivel UMA" (Usuario Medianamente Aceptable), si consideráis que ya necesitáis un paso más en la evolución de vuestros modelos.

Pero de momento nos tomaremos todos un merecido descanso, y aprovecharemos para practicar todo lo aprendido.

Un saludo
Avatar de Usuario
Pere
grupo TrenSim
 
Mensajes: 5043
Registrado: Jue Ago 28, 2003 11:44 pm
Ubicación: Barcelona


Volver a 3D Studio Max / gmax

¿Quién está conectado?

Usuarios navegando por este Foro: No hay usuarios registrados visitando el Foro y 8 invitados